【以评促建】best365官网在第十六届 “挑战杯” 财信金控 湖南省大学生课外学术科技作品竞赛中荣获14个奖项!
日期:2025-06-30 10:25:44
打印本文


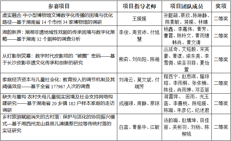
本网讯(校团委 胡兰)近日在邵阳学院举办的第十六届“挑战杯”湖南省大学生课外学术科技作品竞赛终审发布会圆满落幕。大赛以“青春为中国式现代化挺膺担当”为主题,吸引了来自全省98所高校的417个项目同台竞技,参赛师生人数近两千人,参赛高校及项目数量均创历史新高。经过激烈角逐,best365中国官方网站斩获二等奖6项,三等奖8项,二等奖项目均在哲学社会科学类社会调查报告赛道上亮眼表现。
此次二等奖获奖项目中,《家庭经济资本与儿童社会化:教育投入的调节机制及其阈值效应——基于全省177967人次的调查》作品,为优化育儿策略、完善公共教育政策、提升儿童社会化水平等提供了理论依据与实践指导,并打破阶层固化对儿童发展的制约。《缺失与重构农村失母儿童现实困境及社会支持网络构建研究--基于湖南省20乡镇182户样本家庭的走访调研》作品,凭借其独特的女性视角、扎实的调研数据和创新的解决方案,展现了学校在相关领域的特色研究优势与育人成果。
学校老师和同学们克服困难,精益求精,抱着心怀梦想,敢为人先的态度获得此次优异成绩。挑战杯省赛虽已落幕,女院学子将继续发扬“懿德睿智 笃行臻美”校训精神,紧握创新火种,以柔肩勇担使命,以智慧创未来,砥砺奋进、绽放芳华,在这时代舞台上用创新诠释巾帼力量,用奋斗绘就青春华章,为谱写中国式现代化湖南篇章贡献巾帼智慧与担当”。
第十六届“挑战杯”湖南省大学生课外学术科技作品竞赛获奖名单


(图:胡兰 责任审核人:姜江 tsxxywoy202506271958)
【收藏本页】





